Bespoke software development with fixed-price quotes

Custom web applications, business intelligence dashboards, and system integrations built to your exact requirements. We provide transparent pricing upfront so you know exactly what you'll pay before development begins.

Fixed-price quotes on most projects | No hidden costs or budget surprises | UK-based team

You're here because something isn't working

Maybe your team is copying data between spreadsheets, working around software that doesn't quite fit, or paying monthly for tools that do half of what you need. Every workaround costs time, and that time adds up.

Bespoke software replaces those workarounds with a single tool built around how your business actually operates. Not a generic platform you have to adapt to, but something designed for your specific processes. Learn more in our guide to what bespoke software is and when you need it.

"Isn't bespoke software really expensive?"

Small automations start from just £2,000. Larger business applications start from £25,000. Every project is fixed-price, so you know exactly what you'll pay before we start.

"What if it doesn't work out?"

You see working software every two weeks throughout the build, not just at the end. If something isn't right, we catch it early, not after months of development.

"I'm not technical, will I understand the process?"

We explain everything in plain English. No jargon, no assumptions. You'll always know what's happening, what's next, and why.

"How long will it take?"

Most projects go live within 8 to 16 weeks. We agree a timeline upfront and you'll see progress fortnightly, so there are no surprises.

Software built around how your business actually works

Custom web applications and bespoke software development for business automation

Web applications

Power BI business intelligence dashboards and data analytics solutions

Business intelligence

System integration and API development connecting business applications

System integration

Artificial intelligence

AI solutions that enhance all your business operations

Why businesses choose Red Eagle Tech

We build bespoke software for growing UK businesses with a process designed to remove the risk from custom development.

Fixed-price quotes

Know exactly what you'll pay before development begins. If it takes us longer than expected, we absorb the difference.

No budget surprises. No scope creep costs passed to you. See our pricing guide.

We learn your business first

We spend time understanding how your team actually works before we build anything. That means software that fits from day one, not after months of revisions.

The result: fewer change requests, faster delivery, software your team actually uses. See how we work.

Launch-ready, not half-finished

Every project is tested, documented, and ready for your team to use on day one. No "phase 2 to fix the bugs," no surprises after go-live.

Post-launch support and warranty included as standard. Read about our development approach.

Client success stories

Real projects. Real results. Here's what we've built for businesses like yours.

E-commerce integration

Retail

"We had been manually updating our product data across multiple platforms. Red Eagle Tech built a custom solution that now automatically syncs everything. What used to take 8+ hours a week now happens in the background with zero effort. The team really understood our specific needs."

8+ hrs

saved per week

Zero

manual effort

5-star rating James B., Operations Manager

Healthcare portal

Healthcare

"Our clinic was struggling with inefficient patient management processes. Red Eagle Tech built us a custom patient portal that integrated with our existing systems. The dashboard gives us instant visibility of key information we were previously calculating manually. Admin time has been cut significantly."

Instant

data visibility

Cut

admin time

5-star rating Claire F., Practice Manager

Document automation

Medical Devices

"Our subcontractors' PDF inspection certificates needed rebranding before going to customers. The manual process was time-consuming and couldn't keep up as we grew. Red Eagle Tech built an automated system that rebrands a 7-page certificate in just 2.8 seconds, with built-in cyber security scanning. What used to take hours now happens instantly."

2.8 sec

per 7-page doc

100%

consistent branding

5-star rating Operations Manager

Our fixed-price development process

We use a structured process that gives you budget certainty from day one. You'll know exactly what you're paying before we write a single line of code.

1

Discovery

We thoroughly explore your business needs, workflows, and challenges to define clear project objectives.

This is where we prevent scope creep - by understanding everything upfront.

2

Fixed quote

We provide a detailed fixed-price quote with clear scope, timeline, and deliverables.

No surprises. If it takes longer, we absorb the cost.

3

Development

We build your solution using agile methods, with regular reviews and demos of working software.

You'll see progress every step of the way.

4

Launch and support

After thorough testing and deployment, we provide ongoing support to ensure continued value.

We're here for the long term.

Transparent pricing

Unlike many software development agencies, we believe in complete pricing transparency. Here's what UK businesses typically invest in bespoke software:

From £2,000

Quick wins

Small automations, workflow fixes, single-process tools

From £15,000

Automation & integrations

Document automation, API integrations, single-purpose business tools

From £25,000

Business applications

Web applications, dashboards, multi-user systems with integrations

From £75,000

Complex platforms

Large-scale systems, strict compliance, extensive automation

Want a more specific estimate for your project?

Discovery call

A friendly 15-minute video call with Kat to understand your needs. No preparation needed.

  • Discuss your project
  • Get honest advice
  • No obligation
Kat Korson, Founder of Red Eagle Tech

Kat Korson

Founder & Technical Director

Our team has 10+ years delivering software solutions for growing businesses across the UK.

Send us a message

Your information is secure. See our privacy policy.

The benefits of bespoke software

Perfect fit solutions

Custom software is built around your unique business processes, not the other way around.

Unlike off-the-shelf solutions that require workarounds and compromises, bespoke applications conform exactly to your workflow and business requirements. This precise fit eliminates inefficiencies and creates a more intuitive user experience.

Competitive advantage

Proprietary software creates unique capabilities that your competitors can't easily replicate.

When competitors rely on the same off-the-shelf solutions, custom software gives you a distinctive edge. Operate more efficiently, deliver better customer experiences, and adapt quickly to market changes.

Seamless integration

Custom software integrates smoothly with your existing systems, eliminating data silos.

Our solutions communicate effectively with your existing software ecosystem, creating a cohesive environment where information flows freely. This eliminates redundant data entry and provides a unified view of operations.

Scalability and flexibility

Your software grows with your business, adapting to new requirements without expensive replacements.

We design with future growth in mind, building in flexibility to add features, accommodate more users, and adapt to evolving needs. This forward-thinking approach protects your investment long-term.

Frequently asked questions

We offer fixed-price quotes on most projects, which means you know exactly what you'll pay before we start. If development takes longer than expected, we absorb the difference.

The key to preventing scope creep is thorough discovery. We invest significant time upfront understanding your requirements in detail, documenting everything clearly, and getting your sign-off before development begins. Any changes after this point are discussed and quoted separately, so there are never any surprises.

We understand that business needs evolve. Our process accommodates change while protecting your budget.

If you want to change or add features during development, we'll discuss the impact on scope, timeline, and cost. Small clarifications within the original intent are typically included. Larger changes are quoted separately so you can make an informed decision. This approach gives you flexibility while maintaining budget control.

Timelines vary based on complexity. Most SME projects take 3-6 months from initial concept to deployment.

For smaller projects or MVP versions, we can often deliver initial functionality in 6-8 weeks. Enterprise-scale systems with complex requirements may take 8-18 months. We provide a detailed timeline during discovery after fully understanding your requirements, and we use agile methods so you'll see working software throughout the process.

Small automations and workflow tools start from just £2,000. Full business applications start from £25,000 depending on complexity.

Quick wins like small automations and single-process tools start from £2,000. Document automation and API integrations start from £15,000. Web applications, dashboards, and multi-user systems typically start from £25,000. Larger, more complex platforms with strict compliance requirements start from £75,000. We provide fixed-price quotes so you know exactly what you'll pay before we start.

Why this matters: Industry research shows only 59% of IT projects stay within budget, with average overruns of 75%. Our fixed-price model transfers that risk to us - if we underestimate, we absorb the difference.

All projects include a warranty period for addressing any issues after deployment. Beyond that, we offer flexible ongoing support packages.

We're not the type of agency that disappears after launch. Our support packages include regular updates, security patches, performance monitoring, and ongoing enhancements. Many clients retain us for continuous improvement, adding new features as their business evolves. We're committed to being your long-term technology partner.

Security is built into every project from day one, not added as an afterthought.

We follow security best practices including encryption at rest and in transit, secure authentication, regular security updates, and comprehensive audit logging. For projects handling personal data, we ensure full UK GDPR compliance including appropriate data handling procedures, consent mechanisms, and data subject rights support. We can also work within industry-specific compliance frameworks for healthcare, financial services, and other regulated sectors.

Successful software projects require client engagement, but we structure our process to respect your time.

We request more intensive involvement during the first 2-3 weeks for requirements gathering and design reviews. After that, we schedule regular (usually fortnightly) progress reviews. We handle all technical aspects while keeping you informed and involved in decisions that impact usability and business outcomes. Most clients find the time investment very manageable.

UK software market insights

Research and data to help you make informed decisions about your software investment.

The UK bespoke software market

The UK is Europe's largest technology hub, with a tech ecosystem valued at £900 billion. Within this, bespoke software development is one of the fastest-growing segments.

While the general software market grows at around 7% annually, custom software development is growing at 20%+ per year - nearly three times faster. This reflects a fundamental shift: UK businesses are increasingly recognising that off-the-shelf solutions can't deliver the competitive advantages and operational efficiencies they need.

The UK custom software development market is valued at approximately £2 billion in 2024, with projections suggesting it could exceed £21 billion by 2035 as digital transformation accelerates across all sectors.

While London remains the epicentre (contributing 59% of the UK tech sector's value), regional hubs are growing rapidly. Manchester now contributes £30 billion in GVA, while Edinburgh and Bristol have emerged as centres for deep tech and data science - broadening opportunities across the country.

Sources: Tech Nation, Grand View Research, Market Research Future, Barclays (2024-2025)

Market growth comparison

20%
CAGR

Custom software

Bespoke development

7%
CAGR

General software

Off-the-shelf products

Custom software is growing at nearly 3x the rate of general software

Investment by industry sector

Different industries invest in bespoke software for different reasons. Understanding where the market is heading helps inform your own technology strategy.

Public sector

37%

of UK bespoke software spend

Driven by government digital transformation mandates and the "Cloud First" policy.

Financial services

30%

of UK bespoke software spend

High investment in FinTech innovation and regulatory compliance systems.

Healthcare

18%

of UK bespoke software spend

Rapid growth in digital health solutions and NHS modernisation programmes.

Manufacturing

15%

of UK bespoke software spend

Industry 4.0 adoption and smart manufacturing driving investment.

Sources: GOV.UK, Grand View Research, Mordor Intelligence, Data Bridge Market Research (2024-2025)

Investment by company size

Understanding typical investment levels helps you benchmark your own technology budget and plan effectively.

Small businesses

1-49 employees

£10k - £30k

typical project investment

  • MVPs and proof-of-concept applications
  • Simple workflow automation
  • Basic integrations between systems
  • 4-8 week typical timeline

R&D tax credits can recover up to 27% of development costs for qualifying projects.

Medium businesses

50-249 employees

£30k - £75k

typical project investment

  • Full-featured business applications
  • Customer portals and dashboards
  • Complex integrations and automation
  • 3-5 month typical timeline

This segment shows the fastest adoption growth as businesses scale.

Large enterprises

250+ employees

£150k+

typical project investment

  • Enterprise-scale platforms
  • Legacy system modernisation
  • Multi-year transformation programmes
  • 6-12+ month typical timeline

Accounts for ~74% of total market revenue due to larger project sizes.

Sources: Grand View Research, ONS Business Statistics (2024-2025)

UK developer rates

Understanding market rates helps you evaluate quotes and make informed decisions about your development partner.

Chart comparing software developer hourly rates: UK Agency £85-£120/hr, UK Freelance £66.5-£82/hr, Nearshore (Poland/EU) £52-£70/hr, Offshore (India) £25-£40/hr. UK median is £77/hr.

What influences pricing?

UK agencies (£85-£120/hr)

Premium for full-service delivery: project management, QA, design, documentation, and ongoing support included. Best for complex projects requiring accountability.

UK freelancers (£65-£80/hr)

Lower overhead but you manage the project. Works well for straightforward tasks with clear specifications and in-house technical oversight.

Nearshore - Poland/EU (£50-£70/hr)

Strong balance of cost savings (30-40%) with timezone alignment and cultural compatibility. Popular for UK businesses scaling development capacity.

Offshore - India/Asia (£25-£40/hr)

Lowest headline rates but factor in communication overhead, timezone gaps, and management time. Often works best for well-defined, documentation-heavy projects.

Sources: IT Jobs Watch, Code & Pepper (2025)

Key market trends driving growth

AI integration

79% of UK tech CEOs are planning AI investments. Businesses need bespoke solutions to integrate AI with their proprietary data and workflows securely.

Cloud-first mandates

Government "Cloud First" policy is driving billions into custom cloud-native development. 69% of medium businesses have now adopted cloud solutions.

Legacy modernisation

Ageing systems are becoming costly liabilities. Many organisations are replacing decades-old software with modern, maintainable alternatives.

Security by design

The UK cyber security sector has grown to £13.2B. "Secure by Design" is now a regulatory expectation, driving demand for purpose-built secure systems.

Productivity focus

UK productivity lags behind G7 peers. Bespoke software that automates manual processes and streamlines workflows is seen as a key lever for improvement.

Talent shortage

76% of UK engineering employers report recruitment difficulties. This is driving demand for outsourced development partnerships with trusted agencies.

Sources: GOV.UK, Tech Nation, The IET, Grand View Research (2024-2025)

Understanding your options

The UK software development market includes thousands of potential partners. We believe confident businesses share market information openly - by helping you understand the full landscape of options, we demonstrate that we can compete on merit.

Different provider types suit different needs. Here's an objective overview to help you evaluate your choices.

Daily rate comparison by provider type

Chart comparing daily rates by provider type: Offshore/Nearshore £170-£510, UK Freelancers £438-£654, Boutique UK Agencies £525-£700, Mid-Market Consultancies £750-£1,550, Large Enterprise Consultancies £1,250-£1,870

Typical daily rates for a senior developer/consultant in the UK market (2025 estimates)

Large global consultancies

1,000+ employees £900-£1,500+/day

These are the heavyweight players - multinational organisations like Accenture, Capgemini, and Deloitte Digital. They don't just write code; they engineer comprehensive business transformations where software is part of a larger strategic initiative.

Best suited for: FTSE 100 companies, large government departments, multi-year transformation programmes where "too big to fail" assurance matters.

Advantages

  • Infinite scalability (100+ developers rapidly)
  • Professional indemnity insurance
  • Broad capability across all technologies
  • Global delivery centres

Considerations

  • Premium pricing (high overheads)
  • Can be bureaucratic
  • "B-team" risk (sold by partners, delivered by juniors)
  • May feel impersonal

Notable examples

Accenture

700,000+ global employees, ~10,000+ in UK. Dominant in FTSE 100 and government digital transformation. Strong in cloud migration and enterprise architecture.

Capgemini

350,000+ global employees. Strong in "Intelligent Industry" and public sector (HMRC). Known for bridging engineering and software.

BJSS

2,500+ employees, Leeds-headquartered. Famous for "Enterprise Agile" approach. Major supplier to NHS and government bodies.

Mid-size software houses

50-500 employees £650-£950/day

Often described as the "Goldilocks" option - large enough to offer redundancy, diverse skills, and formal quality processes, yet small enough to maintain personal relationships and avoid excessive bureaucracy.

Best suited for: FinTech scale-ups, ambitious SMEs, universities, regional government, and departmental projects within larger corporations.

Advantages

  • Balanced cost/value proposition
  • Engineering-led culture
  • Agility without bureaucracy
  • Strong UK cultural alignment

Considerations

  • May struggle with massive instant ramp-ups
  • Less strategic consulting capability
  • May lack 24/7 global support

Notable examples

Scott Logic

400-500 employees, Newcastle-headquartered. Renowned for complex data challenges in capital markets and public sector. Rigorous hiring from top UK universities.

Softwire

300+ employees, London-based. Known for exceptional culture and high retention. Strong across media and government projects.

One Beyond

300-400+ employees, Farnborough. Blends UK management with nearshore delivery (Spain, Hungary). Strong in Microsoft .NET ecosystem.

Boutique / specialist agencies

10-50 employees £550-£850/day

The "Special Forces" of software development - smaller firms that compete on depth, not breadth. They carve out deep expertise in specific technologies, industry verticals, or project types.

Best suited for: Startups (Seed to Series B), SMEs developing specific digital products, corporate innovation teams, and organisations needing deep expertise in a particular technology.

Advantages

  • Deep expertise in chosen niche
  • Minimal bureaucracy, fast starts
  • Personal attention (founders involved)
  • Passionate, engaged teams

Considerations

  • Key person dependency
  • Cannot scale to 20+ devs quickly
  • Smaller balance sheets

Notable examples

Instil

~60-100 employees, Belfast. Famous for training developers at major tech firms. Expert in cloud-native engineering, Kotlin, and modern C++.

Rocketmakers

~50 employees, Bath. Focus on high-innovation projects. Strong in AR/VR, HealthTech, and elite sports performance software.

Red Eagle Tech You are here

North London-based. Specialists in .NET, business applications, and system integration for SMEs. Fixed-price quotes and transparent pricing.

Offshore / nearshore providers

Variable size £250-£600/day

The offshoring market has matured significantly. Nearshore (Eastern Europe) has become dominant for UK businesses seeking cost efficiency with minimal communication friction. Popular destinations include Poland, Romania, and Bulgaria (GMT+1/+2).

Best suited for: Tech scale-ups needing rapid engineering team expansion, cost-conscious enterprises, and companies needing 24/7 support coverage.

Advantages

  • 30-50% cost savings
  • Access to large talent pools
  • Nearshore: similar timezone/culture
  • Can scale teams rapidly

Considerations

  • Communication overhead
  • Variable quality
  • GDPR compliance complexity
  • Requires strong internal management

Notable examples

Godel Technologies

1,500+ employees, Manchester HQ with delivery in Poland/Bulgaria. UK contract law protection with nearshore delivery. Clients include AO.com, Shell Energy.

Future Processing

1,000+ employees, Poland. Known for culture-first approach and low staff churn. Long-term partnership model.

Software Mind

1,000+ employees, Kraków. Specialises in FinTech and scale-up growth. Provides autonomous "dedicated teams".

Freelancers & contractors

Individual £400-£650/day

The UK has a vast ecosystem of experienced freelance developers - typically senior professionals with 10-20+ years experience who can hit the ground running. Best used for plugging specific skills gaps or tactical short-term needs.

Best suited for: Specific technical tasks with clear specifications, short-term capacity needs, and organisations with strong internal technical leadership to manage the work.

Advantages

  • No agency markup
  • Maximum flexibility
  • Direct communication
  • Access to niche expertise

Considerations

  • Single point of failure
  • IR35 compliance burden
  • No continuity/backup
  • You manage the project

IR35 note

Since 2021, medium/large businesses determine a contractor's tax status. Many have blanket-banned "Outside IR35" arrangements, pushing work towards agencies or umbrella company contractors.

Finding UK freelancers

YunoJuno

Premium UK platform for elite freelancers. Handles billing, contracts, and IR35 compliance assurance. Popular with London agencies.

Toptal

Global network claiming to vet the "top 3%" of talent. Higher rates but rigorous screening process.

Typical rates

Generalist web developers: £350-£450/day. Senior specialists (AI, Blockchain, Cyber): £600-£900/day.

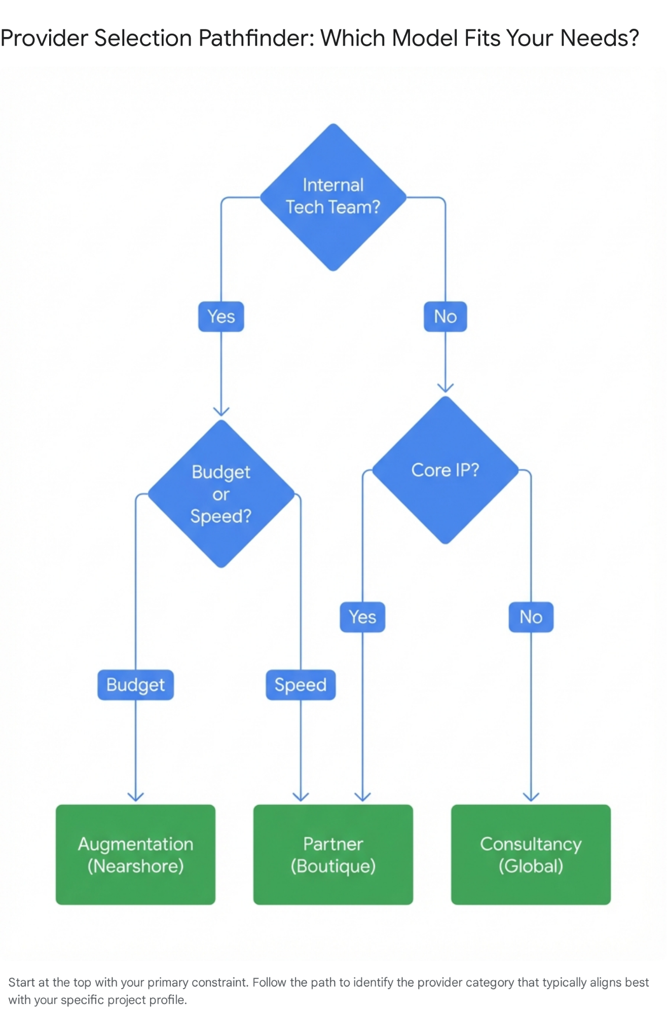
Which provider type fits your needs?

Choosing the right partner is an exercise in risk management and value alignment. Consider these key questions:

Do you have an internal tech team?

Yes: You may just need capacity. Freelancers or nearshore staff augmentation work well - your team manages them.
No: You need capability and guidance. A boutique agency or mid-size house can act as your technical partner.

Is this core to your competitive advantage?

Yes: Consider a partner (boutique/mid-size) who will deeply understand your business and protect your IP.
No: Offshore/nearshore or large consultancies may be more cost-effective for non-differentiating work.

What's your priority - budget or speed?

Budget: Nearshore augmentation offers the best cost arbitrage with reasonable quality.
Speed: Boutique agencies can often start "next Monday" without weeks of procurement.

Decision tree for selecting software development provider: Start with 'Internal Tech Team?' - if Yes, consider budget (Nearshore) or speed (Boutique). If No, consider if it's core IP - if Yes, choose Partner (Boutique), if No, choose Consultancy (Global).

Start with your primary constraint to identify the provider category that typically aligns best

Sources: Grand View Research, FullStack Labs, YunoJuno, Clutch, Tracxn, Company websites (2025)

Our technology stack

Modern development technologies

We use industry-leading technologies to build robust, scalable, and secure applications.

Front-end

  • React JS
  • Blazor
  • TypeScript

Back-end

  • C# / .NET
  • Node.js
  • RESTful APIs

Data and cloud platforms

We leverage powerful platforms for data management, business intelligence, and integration.

Database and cloud

  • Azure SQL
  • MongoDB
  • Azure Cloud

BI and integration

  • Power BI
  • Apache Kafka
  • Docker

Looking for bespoke software development in London?

We're based in North London and work with businesses across Greater London. Visit our dedicated London page for local information.

Ready to discuss your project?

Book a free discovery call and we'll talk through your requirements. No obligation, no pushy sales.

Find us